您的位置: 首页 - 医院动态 - 招标公告

医用耗材院内论证结果公示(HC202106)

2021-08-11 09:27 阅读次数:4456

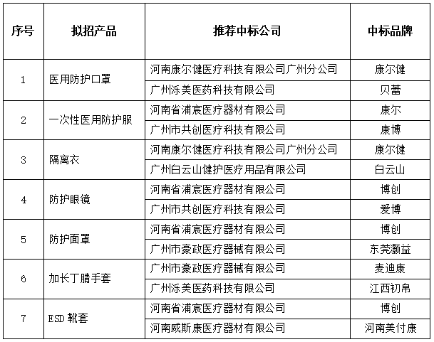
我院2021728日召开医用耗材的院内论证会,经医院专家综合评分确定如下的中标结果,现予以公示:

已参与上述项目谈判的投标人如有任何质疑、投诉,应将质疑或质疑函正本原件(需由投标单位授权代表签字并加盖单位公章)在法规规定的有效期内送达南方医科大学中西医结合医院纪检监察室,联系方式如下:

南方医科大学中西医结合医院纪检监察室

地址:广州市石榴岗路13号大院行政楼四楼

电话:020-61650057

联系人:司主任


相关推荐